50代、「一人になりたい」「一人が怖い」心の揺れを心理学から読み解きアドバイス

エクラ世代になると、ふと抱く孤独感と逃避願望。その背景を脳と心の両面から深掘り! メンタルケア・コンサルタントの大美賀直子さんのお話より、心理学から読み解く。

先の人生を豊かに生きるために不安と向き合い、乗り越えていく

メンタルケア・コンサルタント 大美賀直子さん
メンタルケア・コンサルタント 大美賀直子さん
おおみか なおこ●’71年生まれ。公認心理師、精神保健福祉士、産業カウンセラーなどの資格をもつ。セミナー講師やコラムニスト、総合情報サイトAll About「ストレス」のガイドとして幅広く活躍。自身が味わった「空の巣症候群」や「中年の危機」の体験をもとに、コンサルティングも行っている。

50代は自分探しより、居場所探しが肝心!
「私もまさにアラフィー世代。一人になりたい、一人が怖い、どちらの気持ちもよくわかります」と話すのは、大美賀直子さん。50代の心の揺れは更年期の影響も少なくないと考えられるが、それ以外にも要因があるという。自身の体験も踏まえ、心理を探ってもらった。

「まず、“一人になりたい”気持ちですが、50代にもなると、価値観や生活環境、自由に使えるお金や体力の違い、持病の有無などから、周囲の人と齟齬が生じやすくなります。共感でつながれる人が減っていくといってもいい。多様性の受け入れが前提の世の中ですが、私たちの世代はまだアップデートしきれていません。特に女性は、自分に近しい人を求める傾向があり、合わない人と過ごしてストレスを感じるくらいなら、気楽な一人を望む気持ちになるのです」

また、50代前後は仕事や家事に加え、高齢の親のケアが始まる世代でも。忙しさや自分の時間をもてないモヤモヤから、心も体力もすり減って、思考は現実逃避へ。まじめな人ほど「自分がやらなきゃ」と抱え込み、キャパシティが限界に近づくにつれて、一人になりたい気持ちが募っていく、と大美賀さん。

「わずかな時間でも一人になれると、かなりラクになると思います。私はよく近所のスーパー銭湯に行っていますが、一人で来ている同世代の女性をたくさん見かけます。知り合いと会っても、じゃましないように気づかないふりをするのが暗黙のルール(笑)。アラフィーに必要なのは、“心地よい居場所”です。これがあるかないかで、生活の質や心持ちがかなり変わってくると思います」

あたりまえにあったものを失う怖さ、寂しさに直面
一方、“一人が怖い”という気持ちの裏には何があるのか。夫が単身赴任中で、大学生の息子は留守がちという大美賀さんは、ガランとした部屋に一人でいるとき、ふと怖くなることがあるという。

「侵入者、急病、災害など、何か悪いことが起こるかもしれないという安全面での恐れですね。若いころなら『なんとかなるさ』と楽観的に考え、何か起きてもそれなりに対応できただろうと思いますが、今はまったく自信がない。その自信のなさが、怖さを助長している気がします」

そして、人生の節目や女性ホルモンの変化に直面する50代は、“喪失”を多層的に体験する時期でもある。親との別れ、子供の巣立ち、職場での役割の変化、体力や見た目の衰え……、これまで自分の人生に「あたりまえに存在していたもの」を次々に失っていく中で、存在意義や軸が揺らぎ、臆病になりやすいという。「アラフィーは、喪失の初期段階。特に私たち団塊ジュニアの世代は、何かをあきらめざるをえなかった親世代の女性と違い、仕事や家庭、自分のために使う時間やお金など、望めば多くのものを手に入れることができました。それゆえ、不変なものはないという“諸行無常”の感覚が少し薄い。失うことに慣れていないから執着してしまうし、よけいに不安や怖さが強く現れるのではないかと」

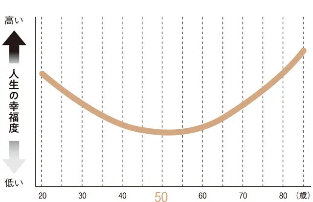
幸福度は50歳前後が低いといわれる

幸福度は50歳前後が低いといわれる

人の幸福度(主観的な幸福感)が年齢とともにどのように変化するかを示したグラフ。主に英米の経済学者や心理学者による多くの調査・研究によって、U字形のカーブを描くことが明らかに。「ハピネス・カーブ」と呼ばれている

出典:ギャラップ世界調査/アメリカ・ブルッキングス研究所  図表は編集部で作成(参考文献:『ハピネス・カーブ 人生は50代で必ず好転する』 ジョナサン・ラウシュ 多賀谷正子/訳 CCC メディアハウス)

「一人が怖い」の背景にあること

「一人が怖い」の背景にあること

◎喪失体験が増える
心身の変化や老化を実感する50代。さらに子供が手を離れ、親との死別や友人との離別を経験するなど、少しずつ喪失体験が増えていくことが、怖さや寂しさにつながる。

◎安全面での不安
年齢を重ねるほど体力が衰え、喪失体験も影響して臆病に。特に一人でいるときは、災害にあう、急病にかかる、事件に巻き込まれるといったセキュリティ面での心もとなさを感じやすい。

「一人になりたい」の背景にあること

「一人になりたい」の背景にあること

◎周囲とズレが生じる
若いころより、周囲の人と価値観や暮らしの状況、健康状態に差が生まれやすく、共感でつながれる人が減っていく。相手に合わせるのがストレスになり、一人で行動するほうが気楽になる。

◎仕事や家事を抱え込みすぎている
50代前後の女性には、仕事、家事、子育て、介護などの負担がのしかかりやすい。家でも職場でも、やるべきことに追われるあまり、解放されたい、逃避したい願望が強くなる。

人生は50代から好転へ。できることから行動を
幸福度の研究によると、50歳前後はちょうど谷底にあたり、50代から幸福度は少しずつ上昇していく傾向にあるという。更年期を乗り越え、60代、70代と年齢を重ねていくほど、喪失への耐性や経験値が上がり、心は安定していく、と大美賀さんはいう。それならば、目の前の不安をわきに置いて、凪を待つのが得策だろうか。

「多少じたばたしても、心の揺れと向き合って行動することをおすすめします。例えば、ホッとできる居場所をつくり、一人でできることや、ゆるいつながりを増やしていく。その中で、自分の成長を感じたり、助けてくれる人や情報と出会ったりするはずです。失う時期に得られるものは、心の大きな支えになります」

モヤモヤがすぐに解消されなくても、新たな不安が頭をもたげても、それはそれ。ゆったり構えてほしい、とも。

「近年、不確実性の増す現代社会において、ネガティブ・ケイパビリティの重要性が注目されています。これは、すぐに答えの出ない状況を受け入れ、あえて立ち止まる力のこと。悩み多きアラフィーが心穏やかに生きていくためにも、この感覚はとても大切です。私自身も、不安や変化する自分を受け入れ、焦らず一歩ずつ進んでいきたいと思っています」

《対処法》「一人が怖い」「一人になりたい」、そんな気持ちになったときには……

一人に慣れる

一人に慣れる

一人で行動することに慣れ、楽しさを知っていけば、寂しさはやわらぎ、些細なことには動じない心の強さも身につく。「一人で行けるところ、行きたいところを書き出して、モチベーションを上げるのもおすすめ」。

一人で行けるところ
飲食店…カフェ、ファストフード、ファミレス
旅行国内の都市部

一人で行きたいところ
飲食店ビストロ、カウンターの寿司店
旅行リゾート地、海外

サードプレイスをつくる

サードプレイスをつくる

家庭や職場以外の居場所をもつことで、ネガティブな思考になったときも、気分転換しやすい。「サードプレイスは、アラフィーの精神安定剤。一人になりたいときはお気に入りのカフェへ。一人が怖い、寂しいときはジムや習いごとへ。そんなふうに使い分けられるとベストです」。

ゆるいつながりを増やす

ゆるいつながりを増やす

親密な人間関係はストレスになりやすい。ゆるいつながりを身近なところで増やしていこう。「近所で会って立ち話をする程度の仲でもOK。近い距離の小さなつながりが安心感に。一人が怖いモードのとき、偶然会った知人とのなんでもない会話に救われることも」。

合わせて読みたい

50代、“心の揺れ”が起こる原因とは? 脳科学者 中野信子さんに聞いた!
大美賀直子さんの“イライラ”マインドコントロール法は、「“少欲知足”を心がける」こと!
【50代のお悩みQ&A】心を解放するためのヒントを専門家が伝授
取材・原文/熊坂麻美 イラスト/オカダミカ ※エクラ2025年10月号掲載

ranking

what's new

pick up

recommend

feature

recommend

人気のヘルスケア記事がWebエクラにお引越し! ウェルビーエクラSTART! eclat Gourmet&Voyage eclat Maison
”MYスタイル”にぴったりな服、見つけました! éclat premium2026年3月号特集 売れ筋ランキング Room no.8 for E by éclat 大人のための「春レース」誕生! クリーンカラーの春スニーカー