【今からできる相続対策】遺言書の書き方、銀行口座の整理のコツをチェック!

「いざ相続!」となったときに、トラブルが起きるのは避けたいもの。相続専門の公認会計士・税理士の石倉英樹さんから、今からできる遺言状の用意、銀行や証券会社の口座の整理、不動産の把握について聞いた。

教えてくれたのは…

相続専門の公認会計士・税理士 石倉英樹さん
相続専門の公認会計士・税理士 石倉英樹さん
いしくら ひでき●相続について楽しく学べる相続落語やYouTube『落語税理士の終活チャンネル』など幅広く活動。著書『知識ゼロでもわかるように相続についてざっくり教えてください。』(総合法令出版)も好評。

〈対策1〉もめない&困らないためにも、遺言書はマスト

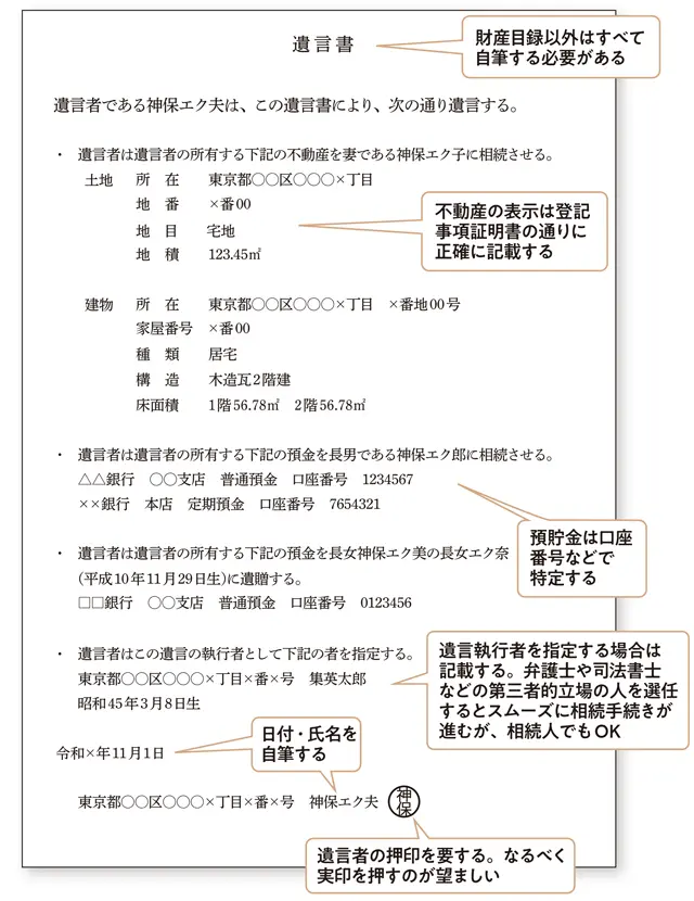
「遺言書は、登山の最強ツール。もめそうな家はもちろん、相続人に未成年者がいる場合も必須です。実は、未成年者は遺産協議に参加できず、相続人以外の代理人を立てなければなりません。その点、遺言書があれば、基本的には協議不要で相続できるからです」と、石倉さん。「遺言書に決まった形式はなく、『誰から、誰に、何をあげるか』の3点と、自署、日付、押印があればOK。さらに、『なぜそうしたいのか』という、被相続人である親の思いが記されていると、相続人の納得感が、まるで違うと思います。遺言書の作成に抵抗感がある親もいると思いますが、気持ちや状況が変わったら書き直せることを伝えれば、ハードルが少し下がるのでは?」

保管場所に困ったり、存命中に相続人に見られたくない場合、遺言書を法務局が保管してくれる「自筆証書遺言の保管制度」の検討を。

【遺言書の書き方例】

遺言書

〈対策2〉銀行や証券会社の口座を整理する

遺産を相続した際に避けて通れないのが名義変更。特に厄介なのが、銀行や証券会社など金融機関がらみ。

「親世代は、数多くの銀行や証券会社に口座を開いていることが珍しくありません。そのすべての名義変更を、親が亡くなったときにするとなると、手間も時間もかかって大変です。なので、存命中に整理しておくのが得策。ネットバンクを含め、銀行は、メインのほか1行程度、証券会社もせいぜい2社程度に絞っておくとよいでしょう」

銀行や証券会社の口座を整理する

〈対策3〉不動産の評価額を、概算でよいので把握する

遺産の中で大きな割合を占めるのが、自宅などの不動産。家が古ければ、家屋の評価額は低くなるものの、“経年劣化”しない土地は別。近年の土地価格の上昇で、予想以上に評価額が上がっていて、多額の相続税が発生してしまうことも!

「いざというときに慌てないよう、概算でかまわないので、不動産の評価額を把握しておきましょう。特に、財産が不動産だけの場合はぜひ! 相続税がいくら必要で、どう用意するかだけでなく、各相続人に、どんなかたちで分配するかなどの心づもりができます。土地の評価額は変動するので、少なくとも数年おきに確認を」

不動産の評価額を、概算でよいので把握する
図表や資料の参考文献/石倉英樹『知識ゼロでもわかるように相続についてざっくり教えてください。』(総合法令出版)

▼こちらの記事もチェック

【親の相続 あるあるお悩み】親と同居している兄が財産を管理。本当に親の意思が反映されているのか不安
【親の相続 あるあるお悩み】70代後半の親が認知症の気配。施設入居後でも家は売れる?
取材・原文/村上早苗 イラスト/カツヤマケイコ ※エクラ2025年1月号掲載

ranking

what's new

pick up

recommend

feature

recommend

人気のヘルスケア記事がWebエクラにお引越し! ウェルビーエクラSTART! eclat Gourmet&Voyage eclat Maison
売れ筋ランキング 涼しさも、しゃれ感も、これで万全!マダム戸野塚が別注&セレクト 大人女性が選びたい春コーデ15選  GW、バカンスに向けて今から準備!シーン別・大人の華やぎ「旅スタイル」7LOOK